在线投稿
加入VIP社区
加盟撰稿
    首  页   新  闻   文  库   资  讯   产品展示厅   论  坛   商  城   资  料    公司业务  
 
   现场问卷调查分析报告  
 
2004中国汽车产业信息化与供应链管理峰会
现场问卷调查分析报告
e-works 汪覃 樊政
 前言
    2004年11月12日,由中国汽车工程学会指导,武汉市科技局、武汉经济技术开发区管委会、湖北省汽车行业协会、十堰市科技局、e-works中国制造业信息化门户网(武汉制造业信息化生产力促进中心)联合主办的“2004中国汽车产业信息化与供应链管理峰会”在汽车工业重镇武汉隆重召开。

    本次峰会以汽车产业信息化为核心,涵盖了汽车行业信息化建设的各个环节,邀请到IDS SCHEER、神州数码管理系统有限公司、UGS、ESG、微软中国、金蝶软件、美国世纪博方、IBM等国内外领导厂商的总裁和资深人士,结合国际汽车行业信息化的发展趋势和最新技术研究,分别从技术创新、管理创新和方法创新等角度,介绍了汽车行业信息化所涉及的研发、制造、供应链管理、电子商务等方面的优秀解决方案,发表了各自的看法和见解。

    峰会还邀请到北汽福田、江淮集团、上海采埃孚、立中车轮、三环车身等国内知名汽车企业的CIO,就所在企业的实际情况,以及在进行信息化建设过程中所面临的问题和取得的成就与到会观众进行了经验交流。

    本次峰会吸引了来自全国各地的120多家汽车制造企业的高层领导和信息化主管200多人参加了本次峰会。会中,会务组对现场观众发放了现场观众问卷调查表,共收到来自82家企业的110份有效问卷。

    会后,我们对这些问卷进行了认真的统计和分析,结果如下:

一、企业基本情况
  (一)、企业规模:
(二)、信息化现状:
    通过分析表明,企业大都已应用了二维CAD、三维CAD、局域网、服务器等信息化单元软件和硬件网络基础设施。也有近一半的企业已应用了PDM、ERP、OA、企业门户和信息安全等软件系统。
二、对峰会内容的评价:
(一)、对演讲内容的评价:
注:
(二)、对企业经验交流的评价:
(三)、总体评价:
三、希望得到的服务
(一)、希望得到的信息化厂商服务:
    从分析可以看出,企业普遍希望进一步获取厂商的详细资料,加强对信息化厂商的了解。也有不少的企业直接提出希望进行深入的演示和交流。分析显示,制造业企业与信息化厂商之间的交流和沟通需要加强,同时,也进一步说明了举办此次峰会是非常必要和及时的。
(二)、希望与发言企业开展经验交流
    在此次峰会上,来自北汽福田、江淮集团、采埃孚转向机、立中车轮、三环车身等国内外知名汽车企业的CIO嘉宾发表了精彩的演讲,结合所在企业实际情况,以及在进行信息化建设过程中所面临的问题和取得的成就,同参会的嘉宾和观众进行交流和分享,引起了与会人员的共鸣,会议现场气氛十分热烈。参会观众纷纷表示,希望能到以上这些企业去考察学习。
四、对峰会组织工作的评价:
(一)、对各项组织工作的评价:
(二)、对会务组织的总体评价:
(三)、对是否愿意继续参加e-works组织的会议和论坛的调查:
    调查显示,有高达98%的观众对本次峰会的会务组织工作表示了满意和非常满意。有84%的观众表示愿意继续参加e-works组织的活动。
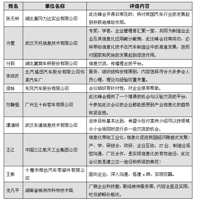
(四)、观众评语与建议:
五、企业近期有无信息化实施计划
(一)、对近期有无硬件网络需求的统计:
(二)、对近期有无技术信息化需求的统计:
(三)、对近期有无管理信息化需求的统计:
(四)、对近期有无电子商务需求的统计:
(五)、对近期有无咨询服务需求的统计:
六、厂商满意度调查
    IDS中国、神州数码、UGS、EGS、微软、金蝶、世纪博方、IBM等国内外知名信息化厂商参加了此次论坛,会后,我们向与会厂商发放了对论坛会务组织评价的问卷调查,大家都给予了积极的配合。调查结果公布如下:
(一)、对各项会务组织的评价:
(二)、对会务组织的整体评价:
 
七、总结
    通过现场问卷调查表的统计分析结果显示,2004中国汽车产业信息化与供应链管理峰会的各项评价均达到并超出了预期的效果,会议取得了圆满的成功,必将对汽车企业的信息化发展进程起到积极的推动作用。
注:以上统计和分析来源于82家问卷企业,分析结果仅供参考。
 
关于e-works - 设置首页 - 意见建议 - e-marketing - 版权说明 - 联系我们 - 交换链接

(C)2002-2004 e-works 版权所有
ICP经营许可证:鄂B2-20080078