1. e-works数字化企业网
  2. 书屋
  3. 书籍列表
  4. 终端安全风险管理
  5. 基于等保的合规性遵从管理

第八章 终端安全风险管理策略

第三节 基于等保的合规性遵从管理


8.3  基于等保的合规性遵从管理 

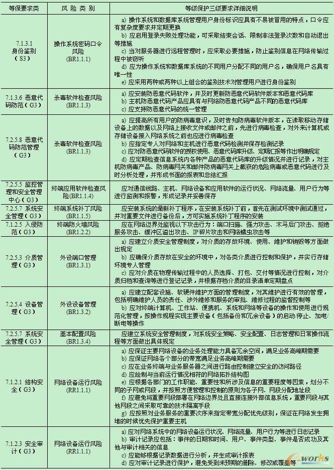
    等级保护是我国重要的信息安全规范要求,在终端安全风险管理中应覆盖等级保护相关级别对于终端相关部分要求。在《终端安全风险分析报告》中对于每一类风险进行了等保合规性的详细分析。表8-1,8-2分别为等保2、3级系统相关要求与终端安全风险管控的对应表。

等保2级要求与终端安全风险管控的对应表

等保2级要求与终端安全风险管控的对应表
 等保2级要求与终端安全风险管控的对应表

表8-1  等保2级要求与终端安全风险管控的对应表

 等保3级要求与终端安全风险管控的对应表

 等保3级要求与终端安全风险管控的对应表

等保3级要求与终端安全风险管控的对应表

表8-2  等保3级要求与终端安全风险管控的对应表

系列微信

数字化企业网
PLM之神
e-works制信科技
MES百科
工业自动化洞察
智能制造IM
AI智造圈
智能工厂前线
工业机器人洞察
智造人才圈
工业软件应用
智能制造网博会
ERP之家
供应链指南针
© 2002-2025  武汉制信科技有限公司  版权所有  ICP经营许可证:鄂B2-20030029-1(于2003年首获许可证:鄂B2-20030029)
鄂公网安备:420100003343号 法律声明及隐私权政策     投诉举报电话:027-87592219

关于我们    |    联系我们    |    隐私条款

ICP经营许可证:鄂B2-20080078
(于2003年首获许可证:鄂B2-20030029)
鄂公网安备:420100003343号
© 2002-2025  武汉制信科技有限公司  版权所有
投诉举报电话:027-87592219

扫码查看