7.4.2 人员角色
对于信息系统建设和运行维护的具体执行,应该有相应的安全管理岗位,但考虑到具体情况有所差别,在本方案中定义了相应的安全角色和职责,对具体的安全岗位不做定义,各具体机构根据实际情况设置相应安全岗位,具体的安全角色和职责的描述如下。
终端相关人员分为使用人员和管理人员,其中,使用人员又分为内部人员和外部人员,终端使用人员的阐述参见1.4节描述。
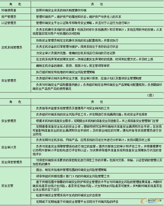
终端管理人员包括终端使用者、主机系统管理员、资产管理员、认证管理员、安全管理员、安全审计员、安全保密管理员、安全主管。各种角色在终端安全风险管理工作的职责参见表7-2。

表7-2 终端安全管理人员角色-责任表
在多级组织中终端安全管理人员通常又可分为3级:全局安全管理人员、本地安全管理人员、组安全管理人员。
职责参见表7-3。

表7-3 多级组织中三级终端安全管理人员分类表
ICP经营许可证:鄂B2-20080078
(于2003年首获许可证:鄂B2-20030029)
鄂公网安备:420100003343号
© 2002-2025 武汉制信科技有限公司 版权所有
投诉举报电话:027-87592219