曲面设计技术的发展已将曲面设计从简单的产品造型阶段推向了一个崭新造型且操作更加自如的曲面产品阶段。在现代的工业产品设计领域中,涌现了许多具有强大曲面设计功能的三维设计软件,例如Pro/ENGINEER、Creo Parametric、UGS NX、CATIA、SolidWorks和CAXA实体设计等。其中,使用Creo Parametric 2.0进行产品曲面设计应该是一个很不错的选择。
本节将简要地介绍曲面基础概念、曲面的一些基本管理操作和曲面设计的基本思路。
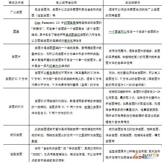
7.1.1 曲面基础概念
对于曲面设计的初学者而言,需要首先了解并逐渐掌握曲面的基础概念,如表7-1所示。
表7-1 曲面的基础概念(专业性概念及术语)

如果按照曲面创建方法划分,可将曲面分为专业曲面和造型曲面(自由形式曲面)等。其中的专业曲面多是指利用拉伸工具、旋转工具、扫描工具、混合工具、合并工具、延伸工具、偏移工具等创建或编辑的参数化曲面。
7.1.2 曲面的一些基本管理操作
本节介绍的曲面基本管理操作包括遮蔽面组、为面组指定外观颜色、网格曲面。
1.遮蔽面组
在实际设计中有时候需要遮蔽面组(隐藏面组),以便于后面的设计工作,或者为了获得更好的模型显示效果等。遮蔽面组的方法主要有如下两种。

2.为面组或曲面指定外观颜色
为面组或曲面指定外观颜色的典型方法如图7-1所示。

图7-1 为面组或曲面指定外观颜色
3.网格曲面
网格曲面是指在指定曲面上创建网格线的栅格。要网格化曲面,则在功能区的“分析”选项卡的“检查几何”面板中单击“网格曲面”按钮
,打开“网格”对话框,接着从“曲面”选项组的下拉列表框中选择“曲面”或“面组”来定义对象类型,然后选择曲面或面组以创建网格,对于曲面类型则可指定第一方向和第二方向上的网格间距(见图7-2a),而对于面组类型则指定该面组的密度(见图7-2b),最后在“网格”对话框中单击“关闭”按钮。

图7-2 网格化面组和曲面
a) 对象类型为“曲面”时 b) 对象类型为“面组”时
要移除网格,那么只要在“图形”工具栏中单击“重画”按钮
(其快捷键为〈Ctrl+R〉)来重绘当前视图即可。
7.1.3 曲面设计的基本思路
曲面设计(或称曲面造型)是现代产品三维造型设计中的重点和难点。下面总结出曲面设计的3种典型的基本思路。
ICP经营许可证:鄂B2-20080078
(于2003年首获许可证:鄂B2-20030029)
鄂公网安备:420100003343号
© 2002-2025 武汉制信科技有限公司 版权所有
投诉举报电话:027-87592219