1. e-works数字化企业网
  2. 书屋
  3. 书籍列表
  4. CimatronE数控编程
  5. CimatronE 2.5轴加工工艺汇总

第二章 CimatronE 2.5轴加工策略介绍和实践

第二节 CimatronE 2.5轴加工工艺汇总


    当在2. 5 轴的刀路路径下编制加工程序时, 则会显示出2. 5 轴的加工策略和工艺选项, 如图2-1 所示。2. 5 轴包括了粗加工和精加工, 另外“主选择” 下有【转换】选项, 用来进行程序的复制或者移动, 会在后面的章节进行介绍。

图2-1 2. 5 轴加工策略和工艺选项
图2-1 2. 5 轴加工策略和工艺选项

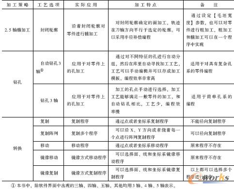
    CimatronE 2. 5 轴加工策略和工艺选项见表2-1。

表2-1 CimatronE 2. 5 轴加工策略和工艺选项
 

 表2-1 CimatronE 2. 5 轴加工策略和工艺选项

图2-2 型腔-毛坯环切轨迹
图2-2 型腔-毛坯环切轨迹
图2-2 型腔-毛坯环切轨迹
图2-2 型腔-毛坯环切轨迹 

系列微信

数字化企业网
PLM之神
e-works制信科技
MES百科
工业自动化洞察
智能制造IM
AI智造圈
智能工厂前线
工业机器人洞察
智造人才圈
工业软件应用
智能制造网博会
ERP之家
供应链指南针
© 2002-2025  武汉制信科技有限公司  版权所有  ICP经营许可证:鄂B2-20030029-1(于2003年首获许可证:鄂B2-20030029)
鄂公网安备:420100003343号 法律声明及隐私权政策     投诉举报电话:027-87592219

关于我们    |    联系我们    |    隐私条款

ICP经营许可证:鄂B2-20080078
(于2003年首获许可证:鄂B2-20030029)
鄂公网安备:420100003343号
© 2002-2025  武汉制信科技有限公司  版权所有
投诉举报电话:027-87592219

扫码查看